根据《中华人民共和国政府信息公开条例》(以下简称《条例》)的规定,为了更好地提供政府信息公开服务,本机关编制了《江门市公安局江海分局政府信息公开指南》(以下简称《指南》)。需要获得本机关政府信息公开服务的公民、法人或者其他组织,建议阅读本《指南》,本《指南》将适时更新。
一、主动公开政府信息
(一)公开内容
江门市公安局江海分局主动公开《条例》第十九条、二十条规定的政府信息。主要包括:
1.本机关领导及分工;
2.本机关机构及其主要职能;
3.本机关工作规则;
4.本机关工作报告;
5本机关财政预算、决算信息;
6.本机关党务工作开展情况等;
7本机关相关工作会议、有关工作部署、工作开展情况等;
8.其他需要公开的政府信息。
(二) 公开的方式
1.江门高新区(江海区)政务信息网
本机关主要通过江门高新区(江海区)人民政府门户网站(网址:http://www.jianghai.gov.cn/)开设政务公开栏目,公众可通过江门市公安局江海分局政府信息公开目录的引导,查找江门市公安局江海分局主动公开的政府信息。
使用方法:
(1)栏目导航(网址:http://www.jianghai.gov.cn/jmjhqgaj/gkmlpt/index):将公开的政府信息划分为“政府信息公开指南”“组织机构”“部门文件”“行政执法”“政务服务”“工作动态”“部门预决算”“政府网站工作年度报表”和“其他”共9部分,其中“部门预决算”划分为“部门预算”“部门决算”两个信息子类,“其他”栏目下设置“人事信息”子类。点击其中某一个,可显示相关信息子类或信息列表;点击列表中的条目名称,可显示该信息的详细内容。
(2)信息搜索:可通过搜索框对正文、名称、文号等多种查询条件,可选择其中一个进行查询。
2.政务新媒体
江门市公安局江海分局开设了官方微信公众号,公众可关注“江海公安”微信公众号,查阅或检索江门市公安局江海分局主动公开的政府信息,包括政府警务动态、重要通知通告、政府领导同志重要会议活动等政务信息。

"江海公安"微信公众号
3.政府信息线下查询点
本机关在江门市永康路38号江门市公安局分局办公楼507室(办公时间:周一至周五,8:30-12:00,14:30-17:30(节假日、公休日除外))设有政府信息公开查阅点,公民、法人或者其他组织可以到该查阅点查阅本政府公开的政府信息。
联系地址:江门市江海区永康路38号。
联系电话:0750-3829029(办公室)
二、依申请公开政府信息
除主动公开的政府信息外,公民、法人或者其他组织(以下简称申请人)可以向本机关申请获取相关政府信息。
(一)受理机构、时间、地点
受理机构:江门市公安局江海分局政府信息公开工作办公室(办公时间:周一至周五,8:30-12:00,14:30-17:30(节假日、公休日除外)。)
联系地址:江门市江海区永康路38号
邮政编码:529004
联系电话:0750-3829029(办公室)
互联网申请地址:https://ysqgk.gd.gov.cn/750088/choice
(二)提出申请
向本机关申请获取政府信息的申请人,应当按要求正确填写《江门市公安局江海分局政府信息公开申请表》(以下简称《申请表》,见附件1、2)。
1. 申请人提出的政府信息公开申请应当真实载明下列内容:
(1)申请人的姓名或名称、有效身份证明、联系方式。
(2)申请公开的政府信息的名称、文号或者便于行政机关查询的其他特征性描述。所需的政府信息应当描述明确、详尽,有助于受理机构确定信息内容。
(3)申请公开的政府信息的形式要求,包括获取信息的方式、途径。
(4)当面申请的,应当出示有效身份证件;通过邮政寄送提交申请的,应随申请表附有效身份证件复印件;网上申请的,应上传有效身份证扫描件或照片。
(5)承诺所获取的政府信息,只用于自身的特殊需要,不作任何炒作及随意扩大公开范围。
2.申请人可以通过以下方式提出申请:
(1)书面申请
① 当面提交。本机关办公楼602室设置政府信息公开申请受理点,申请人可到现场当面提交申请。地址:江门市江海区永康路38号,办公时间:8:30-12:00。14:30-17:30(节假日、公休日除外)。
② 信函提交。申请人通过信函方式提出申请的,应当在信封的显著位置标注“政府信息公开申请”字样,以EMS“邮政寄送”方式提交申请。
(2)通过互联网提出申请
申请人在“江海区政务信息网”选择“政府信息依申请公开”专栏,或直接输入以下网址:https://ysqgk.gd.gov.cn/750088/choice,填写电子版《申请表》后直接提交。
(3)电话咨询
申请人可以通过电话方式咨询相应的服务业务(本机关不直接受理通过电话、短消息等方式提出的申请)。
(三)申请处理
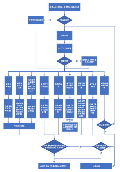
登记初审。受理机构收到申请后,将进行登记和初审(必要时将出具回执)。
初审内容包括:所需政府信息描述是否明确,形式要件是否完整,身份证明是否真实。
政府信息公开申请内容不明确的,自收到申请之日起7个工作日内告知申请人作出补正。申请人无正当理由逾期不补正的,视为放弃申请,本机关不再处理该政府信息公开申请。
经初审申请符合受理各项规定的,将根据不同情况作出答复。
(四)申请时间的确认
1.申请人当面提交政府信息公开申请的,以提交之日为收到申请之日;
2.申请人以邮寄方式提交政府信息公开申请的,以行政机关签收之日为收到申请之日;
3.以平常信函等无需签收的邮寄方式提交政府信息公开申请的,政府信息公开工作机构应当于收到申请的当日与申请人确认,确认之日为收到申请之日;
4.申请人通过互联网渠道或者政府信息公开工作机构的传真提交政府信息公开申请的,以双方确认之日为收到申请之日。
(五)答复
对于能够当场答复的政府信息公开申请,将当场答复;不能当场答复的,自收到申请之日起20个工作日内予以答复;确需延长答复期限的,经江门市公安局江海分局政府信息公开工作机构负责人同意,延长答复时间不超过20个工作日,并告知申请人。本机关征求第三方和其他机关意见所需时间不计算在前款规定的期限内。
1.所申请公开信息已经主动公开的,告知申请人获取该政府信息的方式和途径。
2.所申请公开信息可以公开的,向申请人提供该政府信息,或者告知申请人获取该政府信息的方式、途径和时间;
3.本机关依据条例规定决定不予公开的,告知申请人不予公开并说明理由;
4.经检索没有所申请公开信息的,告知申请人该政府信息不存在;
5.所申请公开信息不属于本机关负责公开的,告知申请人并说明理由;能够确定负责公开该政府信息的行政机关的,告知申请人该行政机关的名称、联系方式;
6.本机关已就申请人提出的政府信息公开申请作出答复、申请人重复申请公开相同政府信息的,告知申请人不予重复处理;
7.所申请公开信息属于工商、不动产登记资料等信息,有关法律、行政法规对信息的获取有特别规定的,告知申请人依照有关法律、行政法规的规定办理;
8.申请公开的政府信息中含有不应当公开的内容,但能作区分处理的,向申请人提供可以公开的部分内容,对不予公开的部分告知其理由;
9.申请公开的政府信息涉及商业秘密、个人隐私,但经征得权利人同意公开或者本机关认为不公开可能对公共利益造成重大影响的,告知申请人获取该政府信息的方式和途径,并将决定公开的内容和理由书面告知权利人。
10.申请人以政府信息公开申请的形式进行信访、投诉、举报等活动,告知申请人不作为政府信息公开申请处理并告知通过相应渠道提出。
11.申请人提出的申请内容为要求提供政府公报、报刊、书籍等公开出版物的,告知获取的途径。
12.申请人申请公开政府信息的数量、频次明显超过合理范围,行政机关可以要求申请人说明理由。行政机关认为申请理由不合理的,告知申请人不予处理;行政机关认为申请理由合理,但是无法在本条例第三十三条规定的期限内答复申请人的,可以确定延迟答复的合理期限并告知申请人。
详见江门市江海区人民政府办公室处理政府信息公开申请流程图(附件3)
(六)收费
《条例》第四十二条规定:行政机关依申请提供政府信息,不收取费用。但是,申请人申请公开政府信息的数量、频次明显超过合理范围的,行政机关可以收取信息处理费。行政机关收取信息处理费的具体办法由国务院价格主管部门会同国务院财政部门、全国政府信息公开工作主管部门制定,详见《政府信息公开信息处理费管理办法》。
(七)监督保障
公民、法人或者其他组织认为受理机构未依法履行政府信息公开义务的,可以根据《条例》第四十七条、第五十一条规定,以及《江门市政府信息公开工作过错责任追究实施细则(试行)》可以向上一级行政机关或者政府信息公开工作主管部门投诉、举报。公民、法人或者其他组织认为行政机关在政府信息公开工作中侵犯其合法权益的,也可以依法申请行政复议或提起行政诉讼。
江门市公安局江海分局接受公民、法人或者其他组织对政府信息公开工作的意见建议、投诉举报,电话:0750-3829011。
附件:
附件1江门市公安局江海分局信息公开申请表【公民】 .docx
附件2 江门市公安局江海分局信息公开申请表【法人组织】.docx
附件1
江门市公安局江海分局政府信息公开申请表【公民】
受理人: 受理日期:
附件2
江门市公安局江海分局政府信息公开申请表【法人组织】
受理人: 受理日期:
附件3

附件4
缴款通知书4407002200XXXXXXXXX
江门市江海区非税收入缴款通知书
缴款识别码:4407002200XXXXXXXXX
经办人: